Zurück zur Ergebnisliste Objekt ID 6592

Praxisimmobilien - Praxisräume in Erding zu vermieten

Verkauft

Arztpraxis Beschreibung

Praxisräume geeignet für folgende Fachgebiete: Hausarzt, Zahnarzt, Allgemeinmedizin, Ophthalmologie, Allgemeinchirurgie, Gynäkologie, HNO, Dermatologie, Innere Medizin (Hausarzt), Pädiatrie, Neurologie, Psychotherapie und Psychosomatische Medizin, Urologie, Angiologie, Arbeitsmedizin, Endokrinologie, Gastroenterologie, Hämatologie, Kardiologie, Nephrologie, Pneumologie.

Adresse

Die Adressdaten werden aus Diskretionsgründen nach einem Praxisverkauf nicht mehr angezeigt.

Details der Arztpraxis

Fachgebiet

Hausarzt, Zahnarzt, Allgemeinmedizin, Ophthalmologie, Allgemeinchirurgie, Gynäkologie, HNO, Dermatologie, Innere Medizin, Pädiatrie, Neurologie, Psychotherapie und Psychosomatische Medizin, Urologie, Angiologie, Arbeitsmedizin, Endokrinologie, Gastroenterologie, Hämatologie, Kardiologie, Nephrologie, Pneumologie

Schwerpunkte und Zusatzbezeichnungen

Sonstiges

Praxistyp

Einzelpraxis

Praxis oder Praxisanteil

Gesamte Praxis

Übergabedetails

Abgabedatum

Sofort

Abgabegrund

Sonstiges

Gründe bei Angabe von Sonstiges

Krankheit

Alter des Abgebers

50 - 60

Weitere Mitarbeit des Praxisverkäufers gewünscht

Nein

Umsatz / Patienten / Kosten

Wert der Arztpraxis

XXX
XXX
XXX

Patientenstruktur

0
0
0
0
0
0
0

Kaufpreis der Arztpraxis

Sofort

Einnahmesituation

Details im persönlcihen Gespräch.
Keine Angabe
0
0

Durchschnittlicher Umsatz pro Quartal

0
0
0

Durchschnittlicher Fallwert in Euro

0
0

Ausgabesituation

0
0
0
0

Verbindlichkeiten

Praxisgebäude

Beschreibung Immobilie
Siehe oben.
Kauf oder Miete
Übernahme des Mietvertrages
Gebäude Typ
Wohn- und Geschäftsgebäude
Gebäudeart
Altbau - Saniert
Lage der Praxisräume (Etage)
Zentrale Lage Fußgängerzone, 1.OG
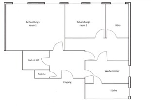
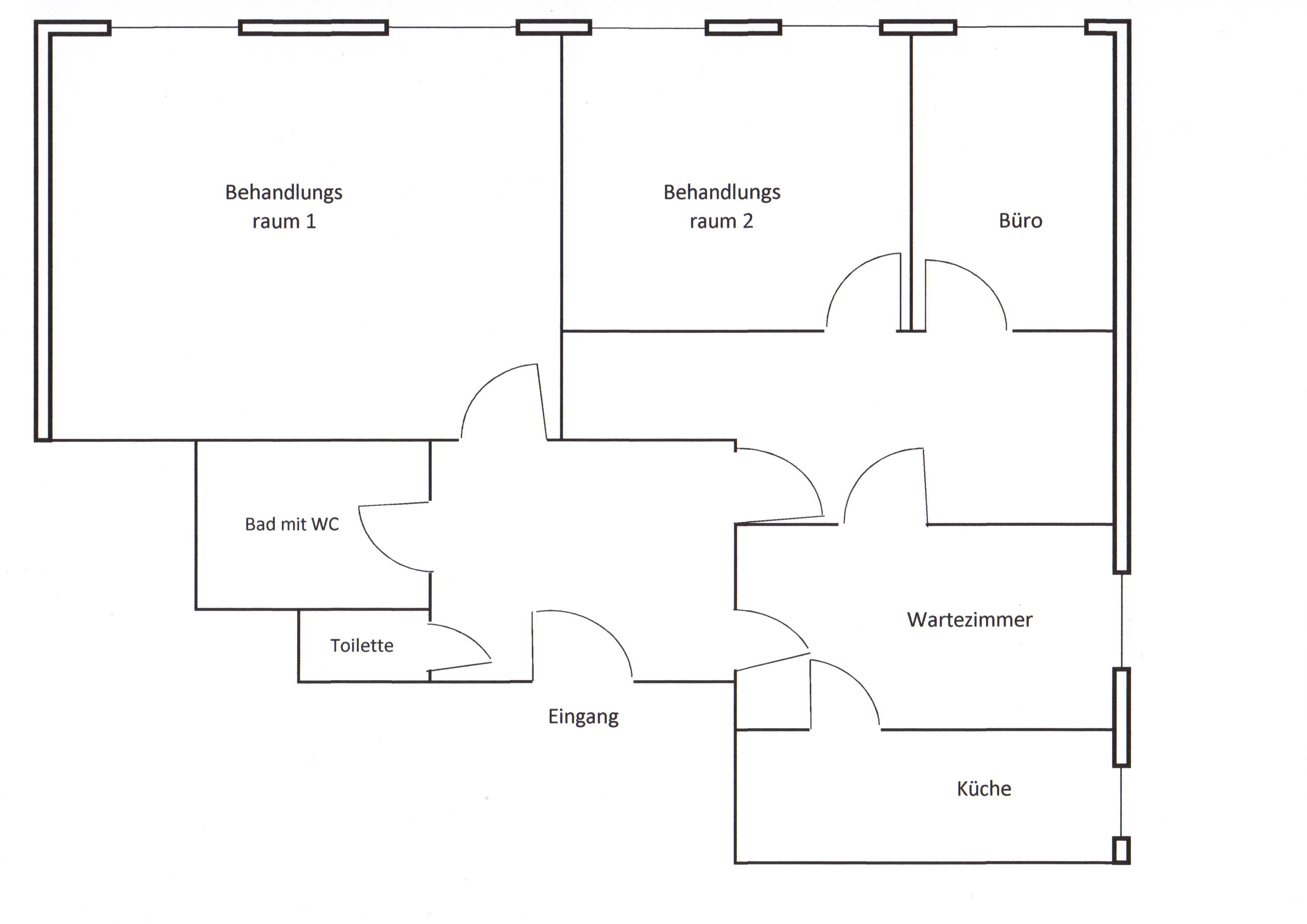
Gesamtfläche der Praxis in qm
ca. 94 qm
Barrierefreie Arztpraxis
Nein
Fahrstuhl
Nein
Anzahl Dienstparkplätze
1
Netto-Miete pro Monat
990,00€
Nebenkosten pro Monat
120,00€
Mietvertragslaufzeit
Nach Absprache
Weitere Ärzte im Haus
Keine
Umfeld der Praxis
Lage der Praxis im Ort
Attraktive Lage der Arztpraxis im Ort.

 

Einwohnerzahl des Praxisortes
36.000

Räume

Beschreibung und Ausstattung der Praxisräume
NICHT MEHR ZU VERGEBEN. KANN INSERAT NICHT DEAKTIVIEREN!!

Inventar und Leistungsspektrum
Personalsituation
Beschreibung der Personalsituation
Nur Praxisraum Vermietung.

Verdienstkalkulator für die Praxisübernahme

Der Verdienstkalkulator gibt Ihnen als potentieller Praxisübernehmer:in eine Einschätzung der wirtschaftlichen Daten der angebotenen Arztpraxis. Rote Ziffern sind bundesweite Durchschnittswerte, grüne Ziffern wurden vom Praxisinhaber angegeben. Unten finden Sie in blau den wirtschaftlichen Praxisgewinn pro Monat, Quartal und Jahr. In den einzelnen Inseraten wird somit Ihr Einkommen angezeigt.

Praxiswert ermitteln

Sie können frei wählen, ob Sie das Ergebnis in Ihrem Inserat anzeigen wollen oder nicht. Bitte beachten Sie das es sich um eine individuelle Einschätzung ohne Gewähr handelt. Die Bewertungsmaßstäbe können Sie durch Anklicken des Fragezeichen Symbols einsehen.

Ergebnis

> 45 Punkte = Arztbörse Kaufempfehlung = höchste
35-44 Punkte = Arztbörse Kaufempfehlung = hoch
25-34 Punkte = Arztbörse Kaufempfehlung = überdurchschnittlich
0-24 Punkte = Arztbörse Kaufempfehlung = durchschnittlich
Bitte beachten, dass nicht ausgefüllte Felder das Ergebnis beeinflussen.

Medzinische Infrastruktur

Bitte registrieren oder einloggen, um alle Details zu sehen.

Zur Registrierung / Login

Filter

Filter Ärzte
    Klinik
      Filter Heilberater

        Kontaktdaten

        Die Kontaktdaten werden aus Diskretionsgründen nach einem Praxisverkauf nicht mehr angezeigt.

        Makler

        Herr Dr. med.
        XXX
        XXX
        XXX
        XXX
        030/111 xxx 222
        Arztpraxis

        Expose

        Bitte registrieren oder einloggen, um alle Details zu sehen.

        Zur Registrierung / Login

        Arztbörsen Ratgeber & Broschüren

        Standortanalyse & Geomarketing

        Arztbörsen Services

        Inserieren